Wir haben ihn geflickt, weil wir mit ihm geflirtet haben
一. Decoding the "Electronic Nose"
1. The working principle of an electronic nose
The "electronic nose" composed of metal oxide semiconductor (MOS) gas sensors operates based on the core principle of the adsorption and desorption characteristics of the metal oxide surface (such as SnO₂, ZnO, etc.) towards gases. When the target gas comes into contact with the metal oxide surface, a chemical adsorption reaction occurs, causing a change in the material's electrical conductivity. The sensor detects this change in electrical conductivity, undergoes signal amplification, analog-to-digital conversion and other processing steps, ultimately achieving the identification of gas types and concentrations. For example, when detecting carbon monoxide, carbon monoxide molecules combine with oxygen ions on the SnO₂ surface, releasing electrons, which increases the electrical conductivity of SnO₂. This change is converted into a recognizable electrical signal through the circuit, thereby completing the detection of carbon monoxide.
2. The application fields of electronic noses
· Industrial Safety: In industries such as chemical and petroleum, "electronic noses" can monitor the flammable and explosive gases (such as methane and propane) and toxic gases (such as hydrogen sulfide and chlorine) in the workshop in real time. Once the concentration exceeds the limit, an alarm will be triggered immediately and the equipment will be automatically shut down to ensure production safety.
· Environmental Monitoring: Applied in scenarios such as atmospheric quality monitoring stations and wastewater treatment plants, it detects pollutants such as volatile organic compounds (VOCs), sulfur dioxide, and nitrogen oxides in the air, providing data support for environmental governance.
· Smart Home: Integrated into devices such as air conditioners and air purifiers, it can sense the concentrations of harmful gases like formaldehyde and benzene in the indoor environment, and automatically adjust the operating status of the devices to improve the indoor air quality.
· Medical Health: By detecting specific components in the exhaled breath of the human body (such as acetone, which can reflect the condition of diabetes), it assists in the early diagnosis and monitoring of diseases.
· Agriculture: In agricultural planting scenarios in greenhouses and fields, monitor the ethylene and terpene gases released by crops to provide data support for agricultural protection measures. In agricultural product storage, identify the volatile substances (such as benzaldehyde) emitted by mold in grain warehouses and the metabolic VOCs of pests in nut storage areas, and issue warnings for mold and pest risks.
Automotive industry: In the vehicle cabin, monitor volatile substances such as formaldehyde and TVOC. If the concentration exceeds the limit, the purification system will automatically activate. Around the fuel lines and gas lines, detect gasoline vapors and methane leaks, and trigger audible and visual alarms.

3.Core structure
Semiconductor gas sensors usually integrate multiple key functional modules. The core structure includes:
· Heating unit (heater/hotplate): Provides a high-temperature working environment for the sensor, ensuring that the metal oxide sensitive material remains in an active state and maintaining the continuous progress of the surface oxidation-reduction reaction;
· Metal oxide sensitive layer (MOx material): As the core component of gas detection, its resistivity undergoes significant changes upon contact with the target gas, and it serves as a crucial medium for converting gas concentration.
· Signal Processing Module: It includes an analog signal acquisition unit and a digital signal processing unit. It can amplify and filter the resistance change signals output by the sensors, and integrates a humidity compensation function to reduce the interference of environmental humidity on the detection accuracy.
· Control and interface components: Equipped with controllers (controllers) and digital/analog interfaces (such as SDA, SCL), they enable temperature control of the heating unit, monitoring of sensor operation status, and transmission of detection data.
In today's era where intelligent manufacturing and the Internet of Things are deeply integrated, gas sensors, as the "olfactory nerves" of equipment, require reliable protection schemes for their stable operation. Lebai Electronics, based on over a decade of technological accumulation, has tailored a full-chain protection solution specifically for metal oxide semiconductor (MOS) gas sensors. It establishes a three-dimensional barrier from signals to power supply, ensuring that the "electronic nose" can accurately perceive in complex electromagnetic environments.
二.Leiditech protection scheme for metal oxide semiconductor gas sensors
1.BOSCH's gas sensor BME688 development kit:

· VDD 3.3V protection: Lebao adopts SD03C (SOD-323 package) / ESDA33CP30 (DFN1006 package), IEC61000-4-2, level 4, contact discharge 30KV, air discharge 30KV, clamping voltage ≤ 13V, lower than the MOS gate breakdown threshold (< 30V), avoiding electrostatic breakdown.
· IO signal protection: Leibo adopts ESDA33CP30 (DFN1006) for electrostatic protection of sensor signals, meeting IEC61000-4-2, level 4, contact discharge 30KV, and air discharge 30KV.
SD card static protection solution: Lebao adopts integrated device SR33-04A/USRV05-4 for protection. The junction capacitance is less than 1PF, which can ensure signal integrity while passing the static test. It meets IEC61000-4-2, level 4, contact discharge 8kV, and air discharge 15kV.

2. Communication and Power Protection: Building a Multi-Dimensional Security Barrier
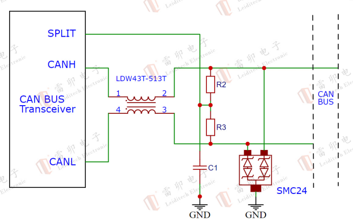
Communication interface: The UART interface uses ESDA33CP30 (3.3V), with an equivalent capacitance of ≤ 3pF and compatible with a 115200bps rate; the CAN bus selects SMC24, with ±30kV air discharge protection meeting industrial-grade requirements.

Power system: A TVS device is added at the 12V power input to protect against electrostatic surges and meet the IEC 61000-4-5 surge test (1.2/50μs).

Leiditech is committed to becoming a leading brand in electromagnetic compatibility solutions and component supply, offering products such as ESD, TVS, TSS, GDT, MOV, MOSFET, Zener, and inductors. Leiditech has an experienced R&D team that can provide personalized customization services based on customer needs, offering the best solutions to customers.
Hinterlasse eine Antwort
- Circuit Protection Primer: The Art of Shielding from ESD to Surge
- Load Dump Protection for Automotive Electronics: The "Core Bulletproof Vest" for Electronic Systems
- Regarding the domestic substitution of PESD5VOHS-SF and ESD7501MUT5G with ULCO521CLV
- Component-Level ESD vs. System-Level ESD — A Must-Know for Hardware Engineers
