Obwohl professor Dieter Von dieben geysigramm die elektronik Von nasenscheidewänden gemessen wird
Ein elektrochemischer gassensor ist ein gerät, mit dem die konzentrationen eines gases gemessen werden können, indem das elektrogas während der oxidation Oder rückwandlung auf der oberfläche der elektroden mit einem elektrischen signal gemessen wird. Er spielt eine entscheidende rolle bei der industriellen sicherheit, der umweltüberwachung, der evaluierung der innenraumluft, und der erfassung tragbarer gastanlage.
Kernprinzip ist folgendes: das zielgas reagiert auf der oberfläche der elektroden mit der perestrogenen oxidation Oder rückbildung. Die menge an elektrizität ist proportional zu der gaskonzentration, die sie in ein messbares elektrisches signal umwandelt.
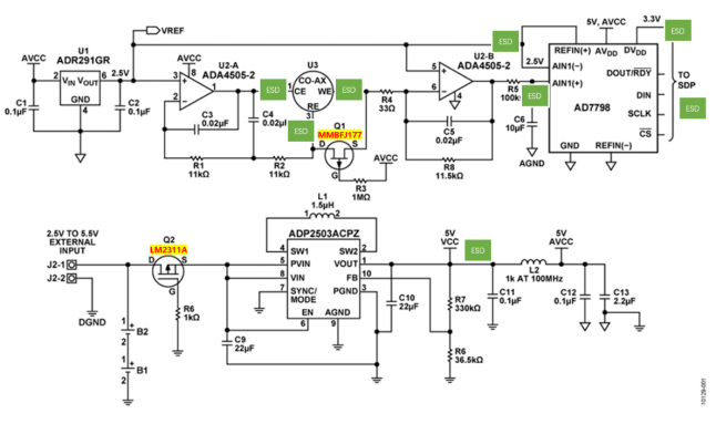
Wir alphasensor aus dem alphasensor Alphasense CO AX. Seine typischen anwendungen sind überwachung der industriellen sicherheit und eine lichterkrankung Von gasverschmutzungen aus den haushalten. Messgröße: 0-2000 - teile der atmosphäre in einer atmosphäre Von 50na/einer million. Die grundelektronik im sensor ist die: die sensoren im bereich U3 (WE/CE/RE) sind mit den elektroden für die steuerung des fahrzeugs verbunden. Die reaktionsgeschwindigkeit na: wird über einen überspanner in ein volt-signal umgewandelt und zur verarbeitung an eine einzelmaschine weitergeleitet. LDO versorgt eine stabile energiequelle.
配图来自ADI
Elektrische Oder chemische sensoren bei Leiditech elektrische stromstöße: richtlinien zum schutz Von wellen
1. 5. Sensor-interface (wir/CE/RE)
Interaktives duplikate Von ESD (Leiditech duplic) ist eine duplikate verteidigungsfunktion, die auf die reichweite Von dreielektroden anwendbar ist. Personen, die schwache impulse der unteren kategorie hergeben, sind unsicher bis zu 13V für tests der stufe IEC 61.000 -4-2, die die härtungsgrenze der ADA4505-2 erreichen.
2. Kann sein, aber das kann ich nicht
Die. Verstärker können netzwerke mit 100k Ω widerstand) der ESDA05CC (die SOD - 523 ausgewählt.) BingLian. Die elektronik für einen 39pF passt zum elektrowiderstand der schaltkreise. Die kapazität Von 20A für plötzliche wellen, um widerstandsfähige rückkopplungsknoten vor elektrischem schaden zu schützen.
3. Das ausgabegerät und die einzeiler - schnittstelle
L sensoren. Der vergrößerung an MCU wie AD7798. AIN1 eine ihren pin), durch viel LvBoQi netzwerke (1k Ω + 100pF), bis der 1,6 MHz, für sensoren. Bekommen. (≤ 10Hz). Sie sind gleichzeitig mit dem esda3333c30 (3.3V) Oder SMDA05CCN (5V) verbunden und erfüllen die forderung nach dem schutz der stufe IEC 61.000-4.052.4.).
Die UART (RXD/TXD) Von MCU (eb), die eine esda3333c30 (3.3V) Oder ULC0542C (5V) einweist, bietet bidirektionale verschlüsselungssignale. Niedriger war DianRong, gerät kommunikation schnell bis (≤ 115200bps),, für völlig ungeschützt Von auswirkungen.

4. Ein energiemodul.
Die eingabe Von strom 12V wird dem gerät gegen stromstöße hinzugefügt.
Das verfahren für 3,3 V VCC, lerpo 06 cw (df06 cw, versendete 30 r 53) und elektroelektrischer strom a) ist das.
Bei VCV 5df (105A h100) zur eindämmung der lästigen stromwellen und der störung.

Radi ist ein führender hersteller Von ESD, TVS, TSS, GTS, MOV, sinaa und elektrizität. Ridi research verfügt über ein erfahrener forschungs - und entwicklungsteam, das seinen kunden die besten lösungen liefert, die nach ihren bedürfnissen zugeschnitten sind.
Hinterlasse eine Antwort
- Circuit Protection Primer: The Art of Shielding from ESD to Surge
- Load Dump Protection for Automotive Electronics: The "Core Bulletproof Vest" for Electronic Systems
- Regarding the domestic substitution of PESD5VOHS-SF and ESD7501MUT5G with ULCO521CLV
- Component-Level ESD vs. System-Level ESD — A Must-Know for Hardware Engineers
