Die ohren des roboter: ein ultraschallchip mit bewegungsmeldern bei leiditech

一、The Principle, Structure and Application of Infrasound Sensors
Working principle: The infrasound sensor is used to detect sound wave signals with frequencies less than 20Hz. The core principle is to convert mechanical vibration into electrical signals. Different types of sensors achieve this conversion based on different physical mechanisms. The summary of their principle characteristics, compatible models and typical application scenarios is as follows:

(Note: The data in the table was compiled by Lei Ma EMC guy. If there are any errors or omissions, please feel free to correct them.)
Recommended power management protection devices for infrasound sensors:
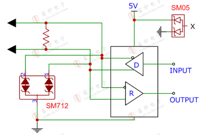
RS485 interface: In industrial applications, TE Connectivity 333B30 adopts the RS485 interface. Leiditech uses SM712 multiplex protection diodes for RS485, meeting IEC 61000-4-2 (ESD) ±30kV (air) and ±30kV (contact) standards.。
USB 2.0 interface: For example, the hkc-17d produced by Huakoo Electronics uses USB communication. Leiditech has adopted a single component SR05W for USB 2.0 electrostatic protection to meet IEC61000-4-2, level 4, contact discharge 30kV, air discharge 30kV, ensuring the stability of industrial transmission.。
Simulation interface: Leiditech uses S1M and GBLC24C to protect the current output of the 4-20mA sensitive sensor chip. It features small package, low capacitance, and large current protection. It meets IEC 61000-4-2, level 4, with contact discharge of 30kV and air discharge of 30kV.。
I2C/SPI interface: Leiditech adopts SMC12 to protect the I2C and SPI interfaces. Each chip can protect 2 differential lines, saving space and providing large current protection. It meets IEC61000-4-2, level 4, with 8kV contact discharge and 15kV air discharge.。
Leiditech Electronics is committed to becoming a leading brand in electromagnetic compatibility solutions and component supply, offering products such as ESD, TVS, TSS, GDT, MOV, MOSFET, Zener, and inductors. Leiditech has an experienced R&D team that can provide personalized customization services based on customer needs, offering the best solutions to customers.
Hinterlasse eine Antwort
- Circuit Protection Primer: The Art of Shielding from ESD to Surge
- Load Dump Protection for Automotive Electronics: The "Core Bulletproof Vest" for Electronic Systems
- Regarding the domestic substitution of PESD5VOHS-SF and ESD7501MUT5G with ULCO521CLV
- Component-Level ESD vs. System-Level ESD — A Must-Know for Hardware Engineers
